返回列表 发帖

Bad Logic Tests for 7460 and 7462 ICs.

Some time ago I was wondering what should be the Logic Vectors for logic gate expander circuits. The chips in question are 7460 and 7462.
Analyzing your vectors I came to the conclusion that they are probably not correct, but I decided to check it.

I bought some 7460 expander circuits and some circuits that they connect to, I chose 7450. After checking it turned out that the vectors for 7460 in your programmer are wrong.

It's best to test expander together with other connected chip that controls it, but it's not possible in programmer without additional connections.
Additionally there is a small problem, that expander doesn't have normal logic outputs.

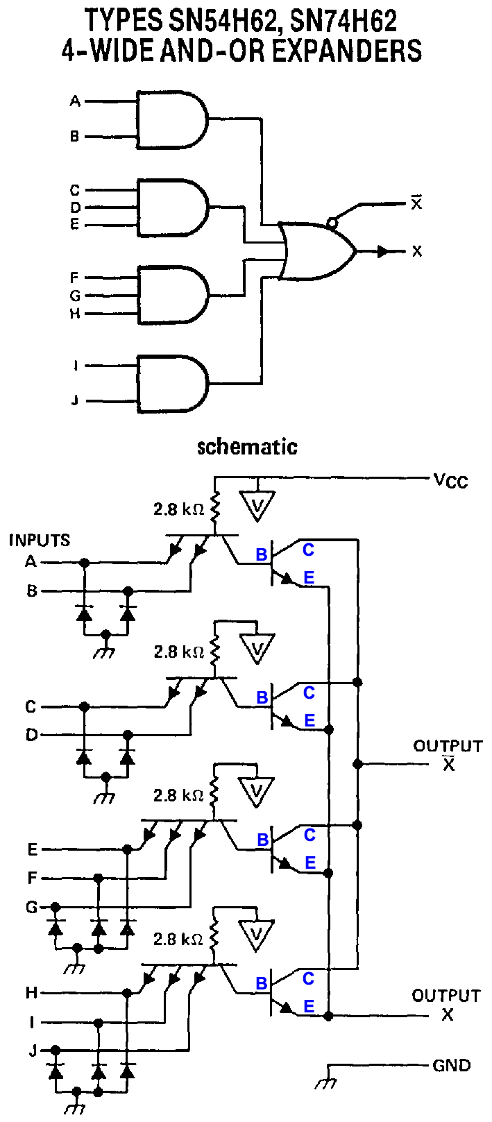
Looking through the circuit diagrams I noticed that the gates cannot give two different TTL logic levels on both X and /X outputs as in your Logic Test, because these are outputs (N-type layers) of one transistor (NPN): X-Emitter (E), and /X-Collector (C). However, you can take advantage of the fact that when the transistor is controlled by an AND gate, states appear on its Base (B): low (logical zero-false "0 ") and high (logical one-truth "1"). If it is a low state, the transistor is occluded, and we should recognize a high impedance state "Z" on the X and /X outputs. However, if it is a high state (positive voltage above 2-3V), and the Base (B) is a P-type layer, it will be possible for a low voltage to flow from the Emitter (E) to the Collector (C), and in addition, looking at the transistor as a compound of two diodes, a current will flow from the Base (B) to the Emitter (E) and to the Collector (C), and we should read a high state "H" there. I tested this theory and it turned out to be true.

I enclose the result of a faulty test of a 7460 chip, specifically a UCY7460 from Unitra CEMI (Poland) . The tests of all 4 purchased chips are identical.
I also attach the datasheets of those expanders and the schematics of the gates they contain.
Since expander 7462 has a similar structure, its Logic Vectors must also be wrong.

Exactly the same vectors, that is also the same errors, have the following professional (and very expensive) universal programmers:
-Genius G540, G840
-SmartPRO X8;
-TNM series of programmers (for example 5000 and 7000);
-VELLON series of programmers;
-XELTEK programmers.

Also logic circuit tester projects using Arduino:
-IC Tester V2.6;
-Smart IC Tester.

It is interesting that so many companies have used the same vectors, not testing them at all, but claiming that their equipment is very professional (unfortunately also expensive). I suppose that third-party circuit testers, may have similar problems, because it seems that the base of logic vectors is not developed in the company that uses them, but takes them over legally or not from other sources.

When I develop the correct Logic Vectors, I will promptly submit them here on the forum.

If this continues, you will have error-free and best Logic Vectors for testing logic circuits only in your programmers. :-)

7460 - Bad Logic Test.jpg (266.79 KB)

7460 - Bad Logic Test.jpg

Schematics - SN7460, SN74H60.jpg (151.19 KB)

Schematics - SN7460, SN74H60.jpg

Schematic - SN74H62.jpg (225.51 KB)

Schematic - SN74H62.jpg

Transistor NPN - equivalent circuit.jpg (7.8 KB)

Transistor NPN - equivalent circuit.jpg

UCY7460.jpg (337.91 KB)

UCY7460.jpg

SN7460, SN74H60.pdf (118.29 KB)

SN74H62.pdf (86.69 KB)

回复 1# yovish

We have tested most of the chips, and some chips can’t be found and copied directly, because this is just an additional function of the programmer

TOP

I realize that Logic Test feature is not the flagship feature of programmers, but when it is, you can show it off, not be ashamed of it. Your programmers are much cheaper, but at the moment they have large base of supported chips, and logic test feature has the most chips available, and probably the least errors in those tests. If you expand this feature by adding support for additional clock signals ("K" - 101, "U" - 01 and "D" - 10) and some additional modifications to support programming these tests and add some simple interfaces for testing circuits in the system, you will give users a powerful tool for testing circuits.

TOP

返回列表 回复 发帖